Con la integración de Ahora ERP en Bruno GMAO podremos disponer de una visualización de stocks basándonos en los almacenes existentes en el ERP.
Además, podremos enviar al ERP las Peticiones de Bruno en forma de Partes de trabajo para proseguir su gestión dentro del propio ERP.
Para comenzar, previamente habremos realizado la configuración de la integración ERP Ahora en Bruno GMAO descrita en el siguiente documento: Configuración de la Integración con AHORA ERP
Consideraciones previas
- Sincronización unidireccional: La sincronización de datos entre el Ahora ERP y Bruno es generalmente unidireccional, esto quiere decir que, salvo ciertos procesos específicos, los datos siempre van desde Ahora ERP a Bruno GMAO y las modificaciones en estos objetos vinculados que realicemos en Bruno no van a traspasarse al ERP, además los datos comunes en ambas aplicaciones aparecerán bloqueados en Bruno.
- Limitaciones de configuración:
- El árbol de familias del ERP debe contener máquinas y materiales en nodos diferentes ya que a la hora de configurar la integración indicamos que niveles del árbol de familias son máquinas y cuales materiales.
- En caso de activar la sincro de clientes del ERP, estos deben disponer de plantas, al menos una como centro de trabajo.
- En caso de activar la sincro de empresas del ERP, estas deben disponer de delegaciones, al menos una como centro de trabajo.
- Limitaciones: (Si vamos a enviar Peticiones a Partes del ERP)
- En Bruno podemos trabajar con los desgloses de stocks existentes en el ERP estos son (Lotes y Nº de Serie a nivel de materiales). No tiene en cuenta el resto de desgloses existentes en el ERP (Embalajes, Propiedades y Ubicaciones).
- Las Peticiones de Bruno no podrán ser multiactivo ya que el ERP no dispone de esta posibilidad en sus partes de trabajo.
- La configuración de partes en el ERP debe ser para trabajar con Cliente y Planta.
- Los artículos máquina del ERP deben estar vinculados a una planta, en caso de ser una maquina interna deberemos disponer de un cliente y planta internos.
- Definiciones:
- Bruno a la hora de sincronizar Activos solo seleccionará los artículos máquina que estén configurados como Unico=1 y Generico=0
Objetos ERP vs Objetos Bruno GMAO
La relación de objetos entre ambas aplicaciones es la siguiente:



Antes de empezar a trabajar debemos comprobar que los datos de estos objetos son correctos en el ERP para que puedan ser traspasados a Bruno de forma correcta.
Los datos compartidos entre ambas aplicaciones, aparecerán bloqueados en Bruno para que no puedan modificarse. En caso de querer hacerlo la modificación se realizará desde el ERP y en la siguiente sincronización se actualizará el dato en Bruno. Vemos un ejemplo de estos campos bloqueados con la vista de edición de un activo, donde se ven en color gris los campos que quedan bloqueados, el resto de campos son únicamente de Bruno y pueden modificarse:

Activos vs Artículos Máquina
Cuando el proceso de integración con el ERP sincroniza las máquinas tiene en cuenta el campo Ajena de Artículos Maquina del ERP para identificar si el activo es un activo interno o externo.
En caso de que sea Ajena=0 (Activo Interno) en empresa y centro del activo se indicará la empresa y delegación vinculados al articulo máquina (ambos campos identificados a partir de IdDelegacion de Articulos_Maquina)
En caso de que sea Ajena=1 (Activo Externo) en empresa y centro del activo se indicará el cliente y planta vinculados al artículo máquina (ambos campos identificados a partir de IdCliente de Articulos_Maquina)
En cualquiera de los dos casos en el campo [Generar Parte a] se indicará la planta vinculada al articulo máquina. (IdCliente de Articulos_Maquina este campo debe estar informado en el ERP si queremos generar partes de trabajo sobre el activo.
Visualización de Stocks
Desde Bruno podremos visualizar el stock de materiales y recambios que disponemos en los almacenes del ERP:

Vemos el stock, stock pedido y stock reservado del ERP y añadimos dos columnas propias de Bruno en las que mostramos el stock reservado en OTs de Bruno y el Stock disponible del material en el almacén teniendo en cuenta estas reservas. Este dato no esta disponible en el ERP.
En el caso de que tengamos materiales con Nº Serie o Lotes se mostrará etiquetado al final de la fila.

Talleres
El objeto Taller identifica cada una de las unidades de gestión de mantenimiento que disponemos, por ejemplo, podemos distinguir entre un taller que disponemos en Valencia y otro que disponemos en Madrid.
En cada taller identificamos los almacenes por defecto que vamos a utilizar a la hora de trabajar con los partes del ERP, en este caso tendremos los Talleres sincronizados con el ERP.

En la ficha del Activo debemos indicar qué taller es el que por defecto va a realizar las intervenciones sobe dicho Activo:

En las Peticiones podemos especificar cual es el Taller que va a gestionar esa orden de trabajo, este dato es obligatorio completarlo si vamos a realizar el envío de Peticiones a Partes del ERP, ya que en el ERP es necesario indicar el taller en el Parte para indicar cuales son los almacenes que intervienen en los movimientos de stock del Parte.
Reservas de Material
Los movimientos y reservas de stock se realizan en los almacenes del ERP a través del parte de trabajo. Este Parte de trabajo se genera en el ERP al finalizar la Petición, por tanto, necesitamos un sistema de reservas de material en Bruno que realice estas reservas al iniciar el proceso de mantenimiento.
Para esto disponemos en la Peticiones de un módulo para indicar el stock de materiales que reservamos para cada Petición.

Podemos automatizar la introducción de reservas de material en las OTs a través de las tareas:

Nota: para conocer en detalle en funcionamiento de las tareas revisar el documento: Intervenciones y Tareas
Al asignar la tarea a la Petición si tenemos activado el parámetro [Reserva de materiales y repuestos al aprobar la solicitud] cuando pasemos la Petición de estado Generado a Aprobado se trasladarán los materiales de la Tarea a las Reservas de Material de la Petición. En este punto es importante tener informado el Taller en la Petición ya que de esta forma nos va a calcular el almacén en las líneas de reservas en función del almacén operativo del taller.
Cabe señalar que las reservas de material de las OTs son unas reservas temporales, esto es que tiene efecto durante la vida de la OT, una vez se haya validado la OT y generado el Parte de Trabajo en el ERP, estas reservas se eliminan y el consumo de material se realizará sobre el consumo real indicado en las acciones de la Petición o, dicho de otra forma, las reservas de material no se traspasan al parte del ERP lo que se traspasa es el material imputado en las acciones de la Petición.
Podemos convertir las reservas de material de la petición en una Albarán de Envío del ERP, de esta forma podemos realizar el movimiento desde el almacén de materiales al almacén de taller de forma previa a la ejecución de la OT (esto va a depender del circuito de logística del cliente).
Cuando añadamos líneas de reserva de material se activará el menú de la OT de Generar Albarán de Envío:

Esto generará un Albarán de Envío en el ERP en estado Generado y se mostrará asignado a la OT:

Lo siguiente sería que desde el ERP se actualizará este albarán de envió en el momento que se realiza el traspaso al almacén de taller que suele ocurrir cuando los técnicos van a recoger el material necesario para la orden. En este paso se indica en el albarán de envió los posibles desgloses del material en cuanto a lotes o nº serie.
Generar Parte ERP
La generación de partes solo admite OT de un activo no es posible hacerlo con una OT multiactivo.
Los artículos máquina deben tener stock (stock=1) en el ERP para poder generar partes sobre él.
Al validar la Petición se visualiza un botón para genera el parte en el ERP.

para volver a generar el Parte de nuevo si queremos o poder eliminar la OT de Bruno.
Al generar el parte:
- El parte se genera sobre la planta que se visualiza en el campo [Generar Parte a]
- Se indica el taller del ERP vinculado al taller de Bruno que gestiona la OT.
- Se indica el articulo maquina del ERP vinculado al Activo de la Petición de Bruno.
- Traspasamos las líneas materia indicadas en las acciones a las líneas de material del parte del ERP, y eliminamos las reservas de material de la OT. Estos consumos se generarán sobre el almacén que indique el Taller asignado a la OT.
- Traspasamos las líneas de mano de obra de recursos de tipo empleado de las acciones a las líneas de mano de obra del parte del ERP
- Traspasamos las líneas de mano de obra de recursos de tipo subcontrata de las acciones a las líneas de trabajos externos del parte del ERP (siempre y cuando el recurso de tipo subcontrata tenga asignado un proveedor sincronizado con los proveedores del erp)
- Traspasamos los gastos asignados a la petición siempre y cuando estos gastos tengan un proveedor asignado que sea un proveedor vinculado al ERP y que en la relación de gasto-petición hayamos indicado que se traspase al ERP y el % de traspaso sea mayor que 0
Una vez generado el Parte del ERP, el circuito continuo en el ERP siendo necesario cerrar los partes de trabajo desde el ERP para completar el circuito de consumos de stocks en almacenes.
Si queremos que al generar el parte desde Bruno GMAO el parte se cierre de forma automática una vez creado debemos activar el parámetro: Cerrar parte al generarlo.
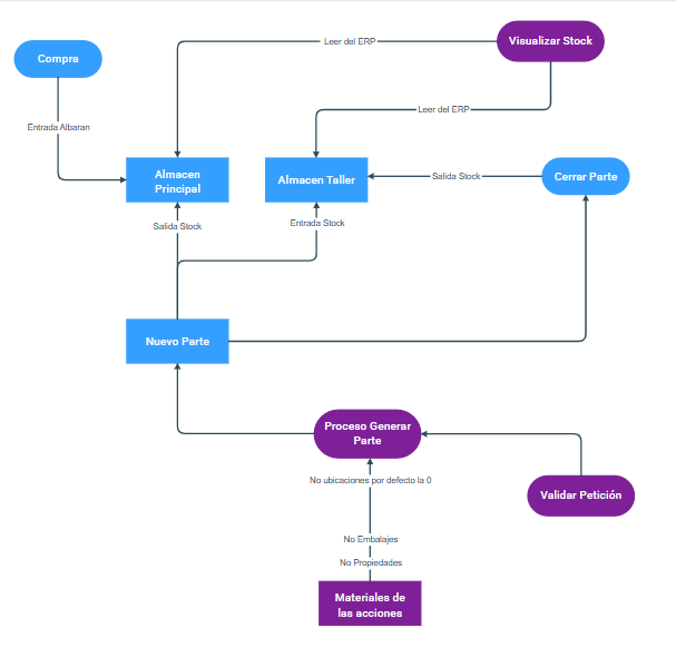
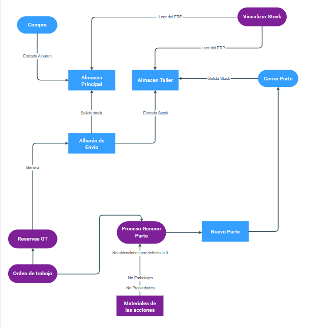
Circuito de Stocks ERP vs Bruno
A continuación, visualizamos el diagrama básico (no se incluyen todos los procesos del ERP que actúan sobre stocks) de procesos de stocks relacionados con la gestión de mantenimiento, en azul procesos del ERP y en morado procesos de Bruno GMAO:
Circuito sin Albaranes de Envío

Circuito con Albaranes de Envío

¿Le ha sido útil este artículo?
¡Qué bien!
Gracias por sus comentarios
¡Sentimos mucho no haber sido de ayuda!
Gracias por sus comentarios
Sus comentarios se han enviado
Agradecemos su esfuerzo e intentaremos corregir el artículo